我要留言收藏本网
我的位置:资讯动态/业界新闻
联系方式
通信地址:
北京市海淀区上地东路1号盈创动力大厦E座507A
邮政编码:100085
联 系 人:李老师-会员/标准/朱良漪奖、刘老师-产业研究、杨老师-ACAIC、秦老师-信息化
联系电话:
010-58851186
传 真:010-58851687
邮 箱:info@fxxh.org.cn
官方微信公众号
活动通知|2024科学仪器开发者大会 会议通知(第二轮)
2024/05/06来源:中国仪器仪表学会 阅读:535 次



图片


图片


图片

科学仪器是科技创新和产业升级的重要基础条件,是推动我国经济转型和制造业高质量发展的重要支撑。为了打通我国科学仪器产学研用链条,填补高端科学仪器空白,加快研发及产业人才培养,合理规划产业布局,中国仪器仪表学会联合科学仪器领域院士及专家、相关部门、地方,以及科学仪器龙头企业共同发起“科学仪器开发者大会(Scientific Instrument Developers Conference,SIDC)”。


2024科学仪器开发者大会定于2024年5月24-26日在山东省青岛市召开,大会以“创新点亮未来”为主题,旨在打造国内聚焦科学仪器开发的大会,为科学仪器创新搭建交流平台。


图片
图片
图片


图片

一、组织机构

图片

发起人:

侯 洵、金国藩、庄松林、叶声华、张玉奎、江桂斌、刘文清、尤 政、谭久彬、李景虹、李得天、李劲东、郭 雷、童小华、郑海荣、方 向、曾周末、年夫顺、刘先德

发起单位:

聚光科技(杭州)股份有限公司、广州禾信仪器股份有限公司、钢研纳克检测技术股份有限公司、海能未来技术集团股份有限公司、安徽皖仪科技股份有限公司

主办单位:

中国仪器仪表学会、中国科技评估与成果管理研究会

承办单位:

中国仪器仪表学会科学仪器学术工作委员会、中国仪器仪表学会分析仪器分会、中国仪器仪表学会科学仪器设备验证评价中心

协办单位:

北京市科学技术研究院分析测试研究所

支持单位:

青岛高新技术产业开发区管理委员会


图片


图片

二、会议时间、地点

图片

时间:2024年5月24日(星期五)-26日(星期日),24日报到

地点:青岛海天红岛国际会展中心酒店观海楼


图片


图片

三、参会人员

图片

科学仪器产业链上游供应商代表,中游仪器企业代表及高校、科研院所仪器研发者,下游科学仪器各领域用户代表,以及关心科学仪器创新的政府相关部门、投融资机构等。


图片


图片

四、会议日程

图片
图片


图片


图片

五、会议内容

图片

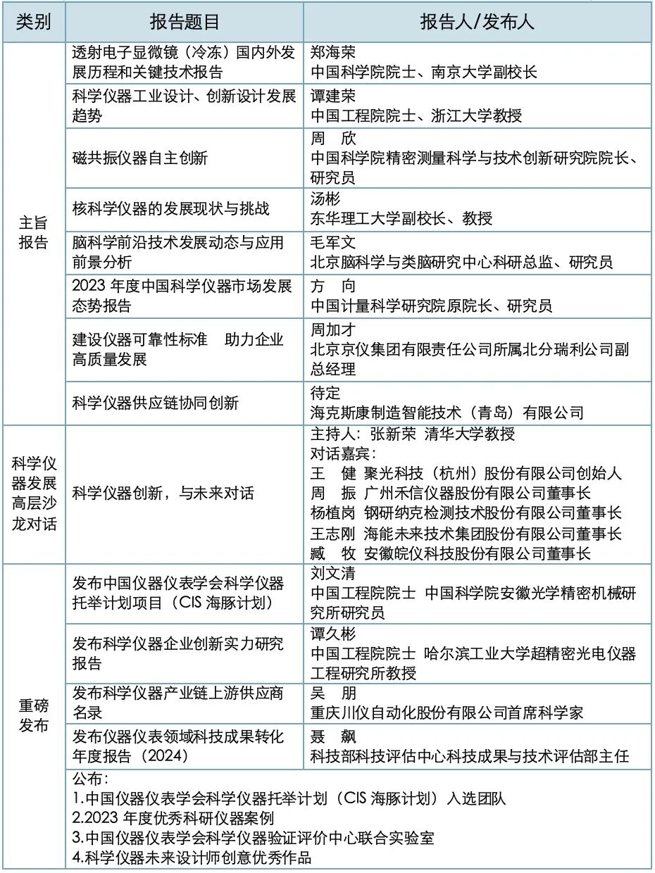
1.   主论坛

图片

2.   专题论坛

图片



图片


图片

六、报名注册

图片

1、登录会议网站http://sidc.cis.org.cn/进行注册报名;或直接扫描二维码注册报名:


图片


2、注册费

图片

3、缴费方式

(1)通过会议网站报名线上付款;

(2)银行汇款,汇款时请备注会议名称+姓名,如2024科学仪器开发者大会某某某;

中国仪器仪表学会账户信息:

开户名称:中国仪器仪表学会

开 户 行:工行北京北新桥支行

汇款账号:0200004309014464348



图片


图片

七、酒店预定信息

图片
图片

酒店预定二维码

图片



图片


图片

八、联系方式

图片

1、注册报名:

苗欣伟

18940834082  cloe@futurexpo.cn

陈  昕  

010-82800700 chenxin@cis.org.cn

2、大会赞助及展览:

卢福洁  

13810079019    lfj@cis.org.cn

3、会员注册:

李  思  

010-82800757   lisi@cis.org.cn


附件1:2024科学仪器开发者大会会议通知(第二轮)盖章版

附件2:2024科学仪器开发者大会赞助方案(含展览)



中国仪器仪表学会

2024年4月30日




图片

扫描二维码下载附件

附件1_2024科学仪器开发者大会会议通知V2(第二轮)盖章版.pdf

图片


附件2_2024科学仪器开发者大会赞助方案.pdf

图片





Copyright © 2012-2024 中国仪器仪表学会分析仪器分会版权所有 京ICP备12023239号
Baidu
map